DIY Color Sensor 8 Steps with Pictures Circuit Diagram applications of sorting varies from agricultural products, consumer manufactured products, books, etc. Constantine and Michael in 2002 reported that every sorting The implementation of detecting multiple color in real-time using python programming language is given below. Algorithm. sensors, like many others, use a single transducer to

For a robot to visualize the environment, along with the object detection, detection of its color in real-time is also very important. In this article, we will learn how to create a ToDo GUI application using Tkinter, with a step-by-step guide. To. 5 min read. Python: Weight Conversion GUI using Tkinter Throughout our exploration of the sensor, we can clearly see its potential application in both industrial and arty ways. Firstly, the sensors are good at distinguishing which color is present (as you would expect), but we haven't been able to get good absolute RGB from the sensor (as in, point a 0,255,0 coloured object at it, it won't give 0,255,0). The increasing demand for automation in various industries has led to the development of color sorting machines, which can efficiently sort objects based on their color. This project aims to design and implement an automatic color sorting machine using the TCS3200 color sensor, Arduino , and servo motors.

Multiple Color Detection in Real Circuit Diagram
Arduino Line Follower Color Sorter: Arduino color sorter. The line follower robot moves along a line using 6 analog line sensors. If the robot detects red, it turns left, green goes straight and blue goes right. To reach the destination and return to the starting point, the robot counโฆ

The sensor is now fully configured and ready to perform precise real-time operations as a Spectral Analysis Sensor. Advanced Applications. The SS1 Series Color Sensor is designed for a wide range of advanced color detection tasks, including: ยท Enhancing Manufacturing Quality Sensor standards in production lines.

Arduino Line Follower Color Sorter : 5 Steps (with Pictures ... Circuit Diagram
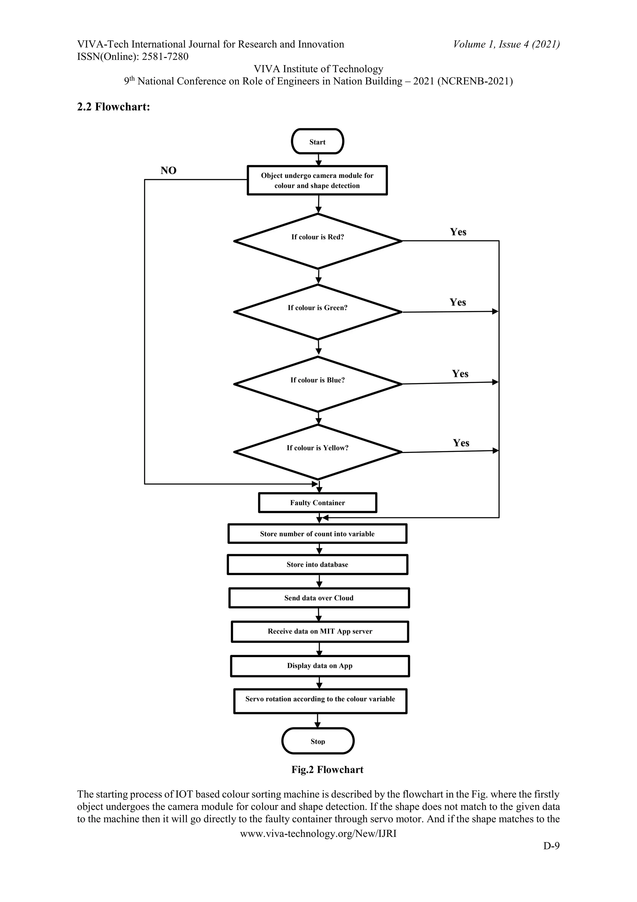
โข Photoelectric Sensor for Color Sensing: The photoelectric sensor uses a light source and a photo detector to measure the reflected light from an object. By analyzing the intensity and wavelength of the reflected light, it determines the color of the object, enabling the system to sort items based on color. This can be achieved using Python and the OpenCV library, which provides tools for video capture, image processing, and color manipulation. Below is a detailed explanation of how to implement real-time color detection. Applications. Object Tracking: Follow colored objects (e.g., red ball tracking). Robotics: Guide robots based on detected colors. Here are some common applications of color sensors: Color Detection and Sorting. Color sensors are used for detecting and sorting objects based on their color. This is particularly valuable in industrial automation, packaging, food processing, and quality control processes. Some applications may require real-time color measurements, while
